首 页
院线通告
违规通告
发盘通知
发行通知
专项治理
经营支持
重要通告
素材下载
当前位置:
首页
>
发行通知
> 正文
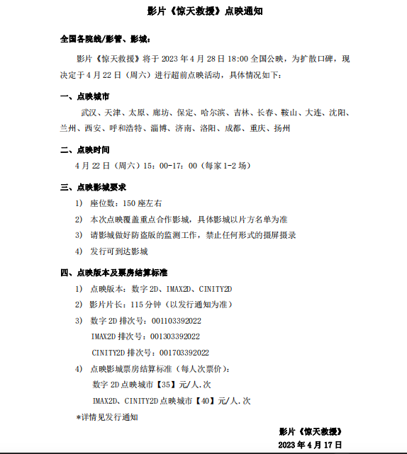
《惊天救援》第二轮点映的通知
发布时间: 2023-04-17 14:55:38 作者:本站编辑 来源: 本站原创 浏览次数:
取消收藏
收藏
摘要:
《惊天救援》第二轮点映的通知
顶
踩
上一篇:
《克拉和玛依历险记》密钥延期的通知
下一篇:
《冰川之恋》发行通知