首 页
院线通告
违规通告
发盘通知
发行通知
专项治理
经营支持
重要通告
素材下载
当前位置:
首页
>
发行通知
> 正文
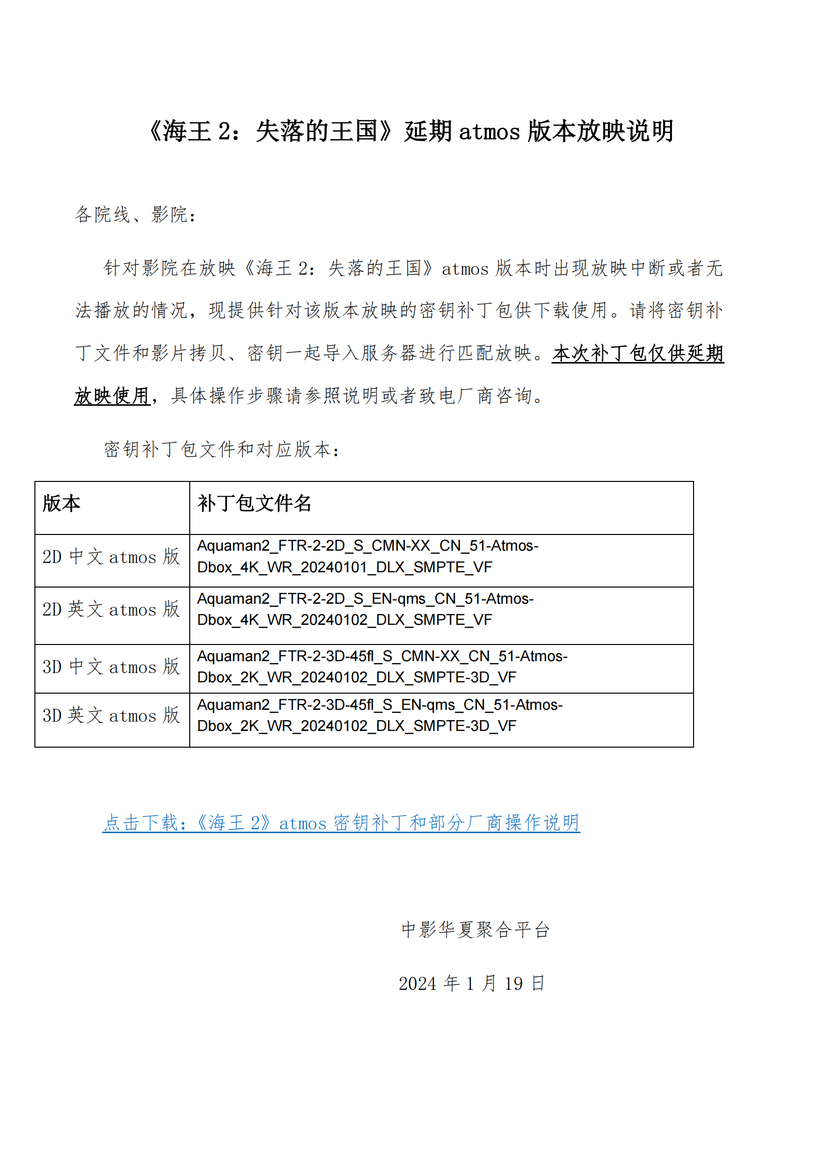
《海王2:失落的王国》延期atmos版本放映说明
发布时间: 2024-01-23 09:40:21 作者:本站编辑 来源: 本站原创 浏览次数:
取消收藏
收藏
摘要:
《海王2:失落的王国》延期atmos版本放映说明
顶
踩
上一篇:
《战歌行》密钥延期的通知
下一篇:
《泰勒·斯威夫特:时代巡回演唱会》发行通知