首 页
院线通告
违规通告
发盘通知
发行通知
专项治理
经营支持
重要通告
素材下载
当前位置:
首页
>
发行通知
> 正文
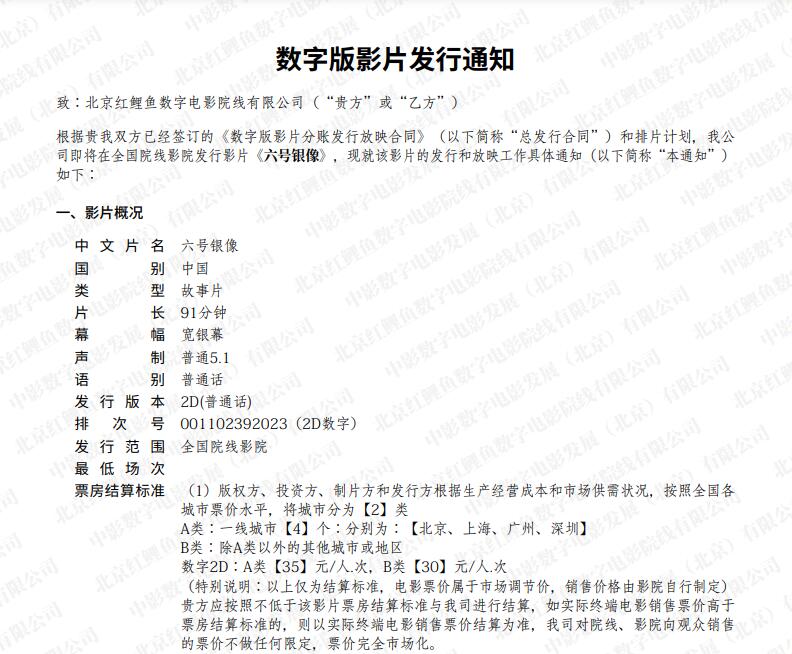
《六号银像》发行通知
发布时间: 2024-02-04 15:22:53 作者:本站编辑 来源: 本站原创 浏览次数:
取消收藏
收藏
顶
踩
上一篇:
《大雨》密钥延期的通知
下一篇:
关于影片《喜马拉雅之灵》3次密钥延期的通知