首 页
院线通告
违规通告
发盘通知
发行通知
专项治理
经营支持
重要通告
素材下载
当前位置:
首页
>
发行通知
> 正文
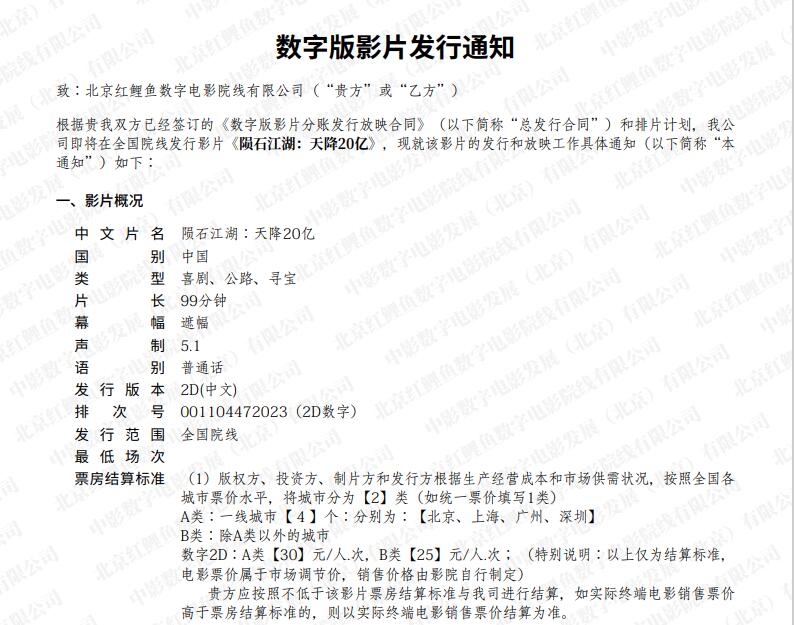
《陨石江湖:天降20亿》发行通知
发布时间: 2024-03-01 17:43:20 作者:本站编辑 来源: 本站原创 浏览次数:
取消收藏
收藏
顶
踩
上一篇:
《挑战》数字版影片发行通知
下一篇:
影片《熊出没 · 逆转时空》第一次延期通知