首 页
院线通告
违规通告
发盘通知
发行通知
专项治理
经营支持
重要通告
素材下载
当前位置:
首页
>
发行通知
> 正文
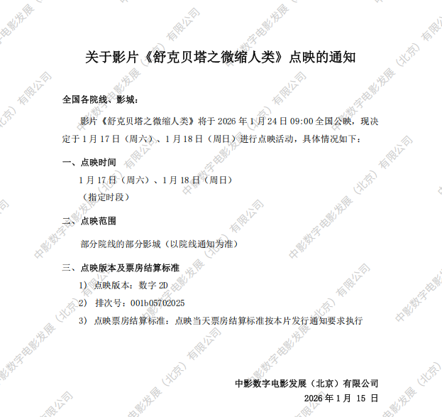
《舒克贝塔之微缩人类》点映的通知
发布时间: 2026-01-15 17:30:18 作者:本站编辑 来源: 本站原创 浏览次数:
取消收藏
收藏
摘要:
《舒克贝塔之微缩人类》点映的通知
顶
踩
上一篇:
《火凤重天》调整上映范围及第六次密钥延期的通知
下一篇:
《机器人之梦(复映)》发行通知(第一次密钥延期)