首 页
院线通告
违规通告
发盘通知
发行通知
专项治理
经营支持
重要通告
素材下载
当前位置:
首页
>
发行通知
> 正文
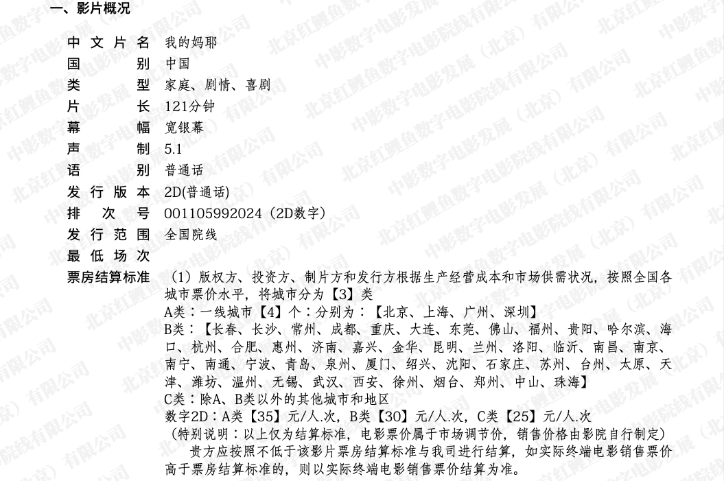
《我的妈耶》发行通知
发布时间: 2026-03-25 16:35:52 作者:本站编辑 来源: 本站原创 浏览次数:
取消收藏
收藏
摘要:
《我的妈耶》发行通知
顶
踩
上一篇:
《蝴蝶楼·惊魂》点映的通知
下一篇:
《阳光女子合唱团》发行通知